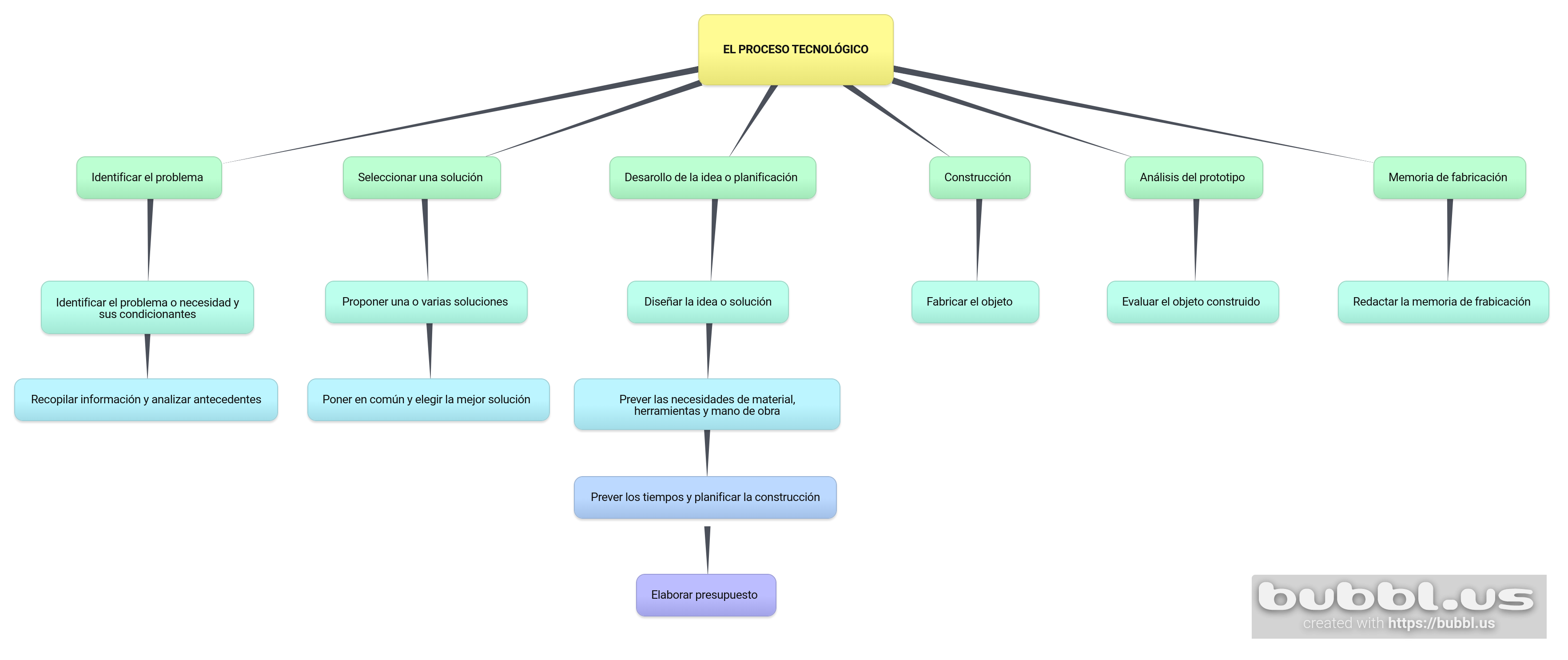
Esquematizamos etapas del proceso tecnológico 1º ESO Curso 22/23
Un nueva asignatura ha aparecido en el curriculum de los alumnos de 1ºESO: Tecnología y Digitalización. Para enriquecer su PLE y comenzar creando cosillas con el ordenador se les propuso a los alumnos que por primera vez se enfrentan a dicha asignatura el crear esquemas con la herramienta en línea bubbl.us. Se trataba de esquematizar las distintas fases y subfases del proceso tecnológico estudiadas en el primer tema. Figuran a continuación algunos de los resultados obtenidos en apenas una sesión de clase.
